科技立异开门红 | 巨力索具荣获中原扶植迷信手艺一等奖
宣布时辰:2023-02-07
中华扶植鬼神之说技艺奖
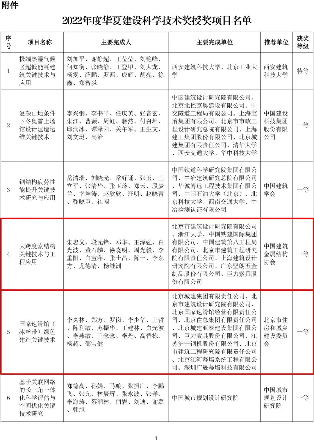
克日,中原扶植迷信手艺嘉奖委员会宣布了2022年度中原扶植迷信手艺奖获奖名目名单,巨力索具2项功效别离获奖,此中《大跨度索布局关头手艺与工程利用》《国度速滑馆(冰丝带) 绿色制作关头手艺》2项功效荣获2022年度中原扶植迷信手艺一等奖!
中原扶植迷信手艺奖,于2002年设立,是扶植系统以社会气力办奖情势设立的扶植行业迷信手艺奖,是我国住房和城乡扶植范畴的最高迷信手艺奖。


△ “2020年度华夏扶植相信有传统手工艺奖”授奖名头知会布告
大柱距索结构关头工艺与建设项目巧用

卢塞尔运动场是2022卡塔尔天下杯主运动场,最多可包容92000人。该运动场形状以阿拉伯椰枣碗和搪瓷灯笼为设想灵感,屋顶为双曲面机关,外型呈马鞍形,工具高,南北低,全部运动场投影为圆形。屋面主索网接纳鱼腹式索网布局,跨度到达274米,最大悬挑间隔为76米,该布局情势为初次利用,不管是对产物的制作,仍是施工装置都具备极大的挑衅。是以卢赛尔运动场同样成为了环球最大跨度双层穿插索网屋面单体布局。同时也是设想规范最高的索网屋面单体修建。全部索网布局从产物原材推测制品制作和施工装置均跨越了西欧规范请求,巨力索具凭仗过硬的气力成为一级专业分包,担任履行全部屋顶索膜布局系统的设想、供货、装置总承包任务。

大连梭鱼湾专业足球场位于辽宁省大连市甘井子区。屋盖下部为混凝土框架布局,看台顶标高44.6m。屋顶罩棚为索桁架布局,立体投影外表面为四心圆,长轴268.5m,短轴250m,索桁架顶标高65.6m。索桁架支承于钢压环上,压环长轴253.5m,短轴235m,支承于56 根直钢柱上,钢柱柱底、柱顶铰接,设置柱间人字支持。索桁架内侧设置索拉环,拉环长轴133.2m,短轴123.4m,高低拉环间距约19.5m。拉环内侧设置钢挑棚,挑棚悬挑9.3m~13.6m,全部运动场中间启齿尺寸长轴114.4m,短轴96.2m。索桁架的悬挑长度(从压环到拉环),长轴处60.2m,短轴处55.8m。主索系上弦接纳斜交索网,索长76m~82m 不等,总计56 根斜索,拉索规格为φ110。上弦接纳径向拉索,索长52m~57m 不等,总计56 根下径向索,拉索规格为φ120。高低弦索在立体交点处设置竖向钢撑杆。基层环索为4φ100 的高钒密闭索,基层环索为8φ125 的高钒密闭索,内环撑杆之间设置有56 根φ65内环斜拉索,高低层索系经由过程撑杆相连。
国家速滑馆(冰丝带) 精彩纷呈做成关头一技之长

国度速滑馆是2022年冬奥会北京市内独一新建比赛场馆,为天下最大跨度的正交双向索网屋顶的体育馆。索网布局更是合适绿色办奥的请求:一是其用钢量约为传统屋顶的1/4;二是工场定制、现场拆卸、施工简洁、净化小,这类新型的屋面系统是速滑馆名目的一大科技亮点。

国度速滑馆屋面索布局接纳的是高钒密封索,索体接纳国产密封钢丝绳,此中工具向拉索为承重索,规格为Φ64,数目为98根;南北向拉索为不变索,规格为Φ74,数目为60根,幕墙索规格为Φ48、Φ56,总数目为120根。是国际初次接纳天下产资料高钒密闭索,高钒密闭索的研制胜利,弥补了国际空缺。国产资料制作的高钒密闭索在产物手艺机能方面:产物抗拉强度、产物长度精度、产物弹性模量、产物蠕变机能,完整到达外洋入口同类产物机能和程度,在产物防护机能,要优于外洋同类入口产物程度,产物宁静利用和经久性方面具备主要意思。
习近平总布(bu)告曾指(zhi)出(chu):在(zai)新(xin)时(shi)期(qi)谁牵住了(le)科(ke)(ke)技(ji)立(li)异这个(ge)牛鼻子,谁走好(hao)了(le)科(ke)(ke)技(ji)立(li)异这步先(xian)手棋,谁就(jiu)可(ke)以(yi)(yi)占据先(xian)机(ji)、博(bo)得上(shang)风。回首巨力索(suo)具38年的(de)成(cheng)(cheng)长汗青(qing),巨力索(suo)具之以(yi)(yi)是可(ke)以(yi)(yi)或许成(cheng)(cheng)为高端索(suo)具设备(bei)制作的(de)“排头兵”,关头在(zai)于咱(zan)们一(yi)(yi)以(yi)(yi)贯(guan)之地承袭(xi)苦守、专一(yi)(yi)、立(li)异、鼎(ding)新(xin)的(de)精力,一(yi)(yi)以(yi)(yi)贯(guan)之地鞭(bian)策以(yi)(yi)科(ke)(ke)技(ji)立(li)异为焦点的(de)周全立(li🔜)异,一(yi)(yi)以(yi)(yi)贯(guan)之地对峙了(le)高端、高附加值、高靠(kao)得住性(xing)的(de)产物理(li)念(nian)。巨力索(suo)具将持续果断(duan)走立(li)异驱动成(cheng)(cheng)长计谋,深挖客户(hu)须要,供(gong)给更具缔造力的(de)行(xing)业佳构和办事,为中国(guo)索(suo)具的(de)高品德(de)成(cheng)(cheng)长进献气(qi)力!